Offline-First Android System Design: A Complete Guide - 1
A comprehensive deep-dive into building Android applications that work seamlessly offline, covering architecture patterns, synchronization strategies, edge cases, and real-world implementation approaches.
Table of Contents
Part - 1
Introduction to Offline-First
Core Architecture Patterns
Data Synchronization Strategies
Conflict Resolution
Part - 2
Caching Architecture
Network State Management
Background Sync & WorkManager
Edge Cases & Error Handling
Testing Offline Scenarios
Best Practices & Patterns
Introduction to Offline-First
What is Offline-First?
Offline-first is an architectural approach where the local database is the primary source of truth, and the network is treated as an optimization layer rather than a requirement.
Why Offline-First Matters
The Fundamental Paradigm Shift
Core Architecture Patterns
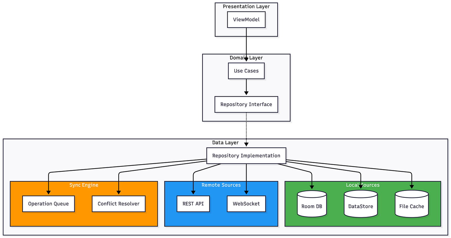
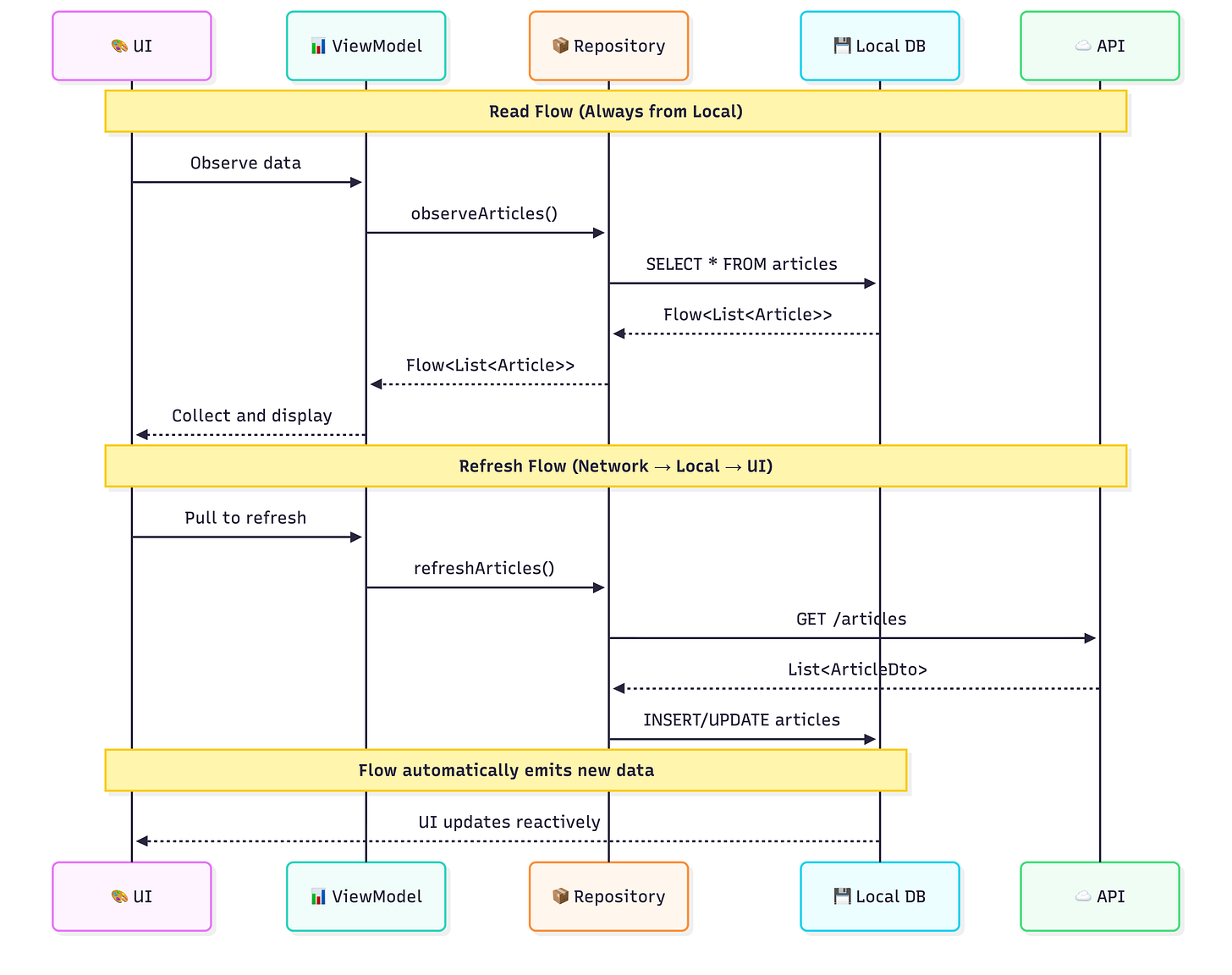
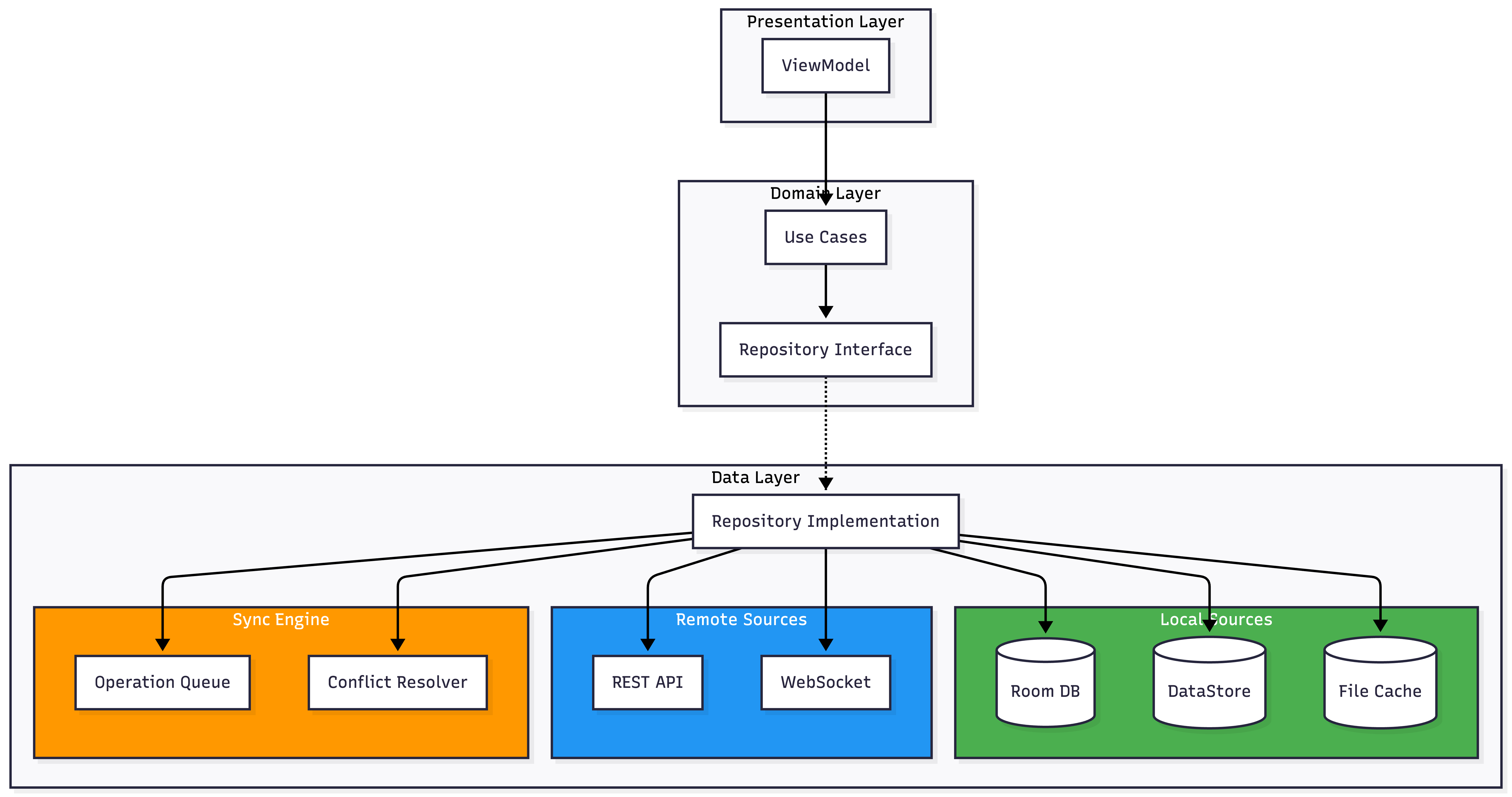
The Repository Pattern for Offline-First
The repository acts as the gatekeeper between your domain logic and data sources. In offline-first, it orchestrates the dance between local and remote data.
Repository Implementation Pattern
// The key insight: UI always observes local database
// Network operations write to local database
// UI updates reactively from database changes
interface ArticleRepository {
fun observeArticles(): Flow<List<Article>>
fun observeArticle(id: String): Flow<Article?>
suspend fun refreshArticles(): Result<Unit>
suspend fun createArticle(article: Article): Result<Article>
suspend fun updateArticle(article: Article): Result<Article>
suspend fun deleteArticle(id: String): Result<Unit>
}
The Single Source of Truth Pattern
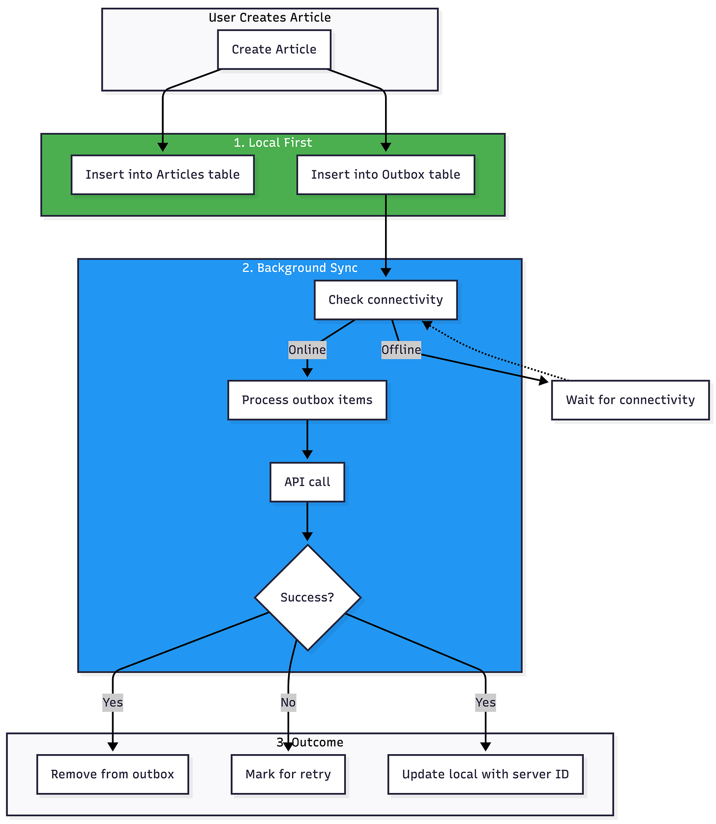
The Outbox Pattern
For write operations, the outbox pattern ensures no data is lost when offline.
// Outbox entity for pending operations
@Entity(tableName = "outbox")
data class OutboxEntry(
@PrimaryKey val id: String = UUID.randomUUID().toString(),
val entityType: String, // "article", "comment", etc.
val entityId: String, // ID of the affected entity
val operation: Operation, // CREATE, UPDATE, DELETE
val payload: String, // JSON serialized data
val createdAt: Long = System.currentTimeMillis(),
val retryCount: Int = 0,
val lastError: String? = null
)
enum class Operation { CREATE, UPDATE, DELETE }Data Synchronization Strategies
Full Sync vs Incremental Sync
Incremental Sync Implementation
Sync Token Strategies
Bidirectional Sync Flow
Conflict Resolution
Understanding Conflicts
Conflicts occur when the same data is modified on multiple devices before synchronization. This is inevitable in offline-first systems.
Conflict Resolution Strategies
Field-Level Merging
Instead of replacing entire documents, merge at the field level:
Conflict Detection & Resolution Flow
Implementing Conflict Resolution
// Conflict resolution based on data type and user preference
sealed class ConflictResolution {
object LastWriteWins : ConflictResolution()
object ServerWins : ConflictResolution()
object ClientWins : ConflictResolution()
data class FieldMerge(val rules: Map<String, MergeRule>) : ConflictResolution()
object AskUser : ConflictResolution()
}
enum class MergeRule {
PREFER_LOCAL,
PREFER_REMOTE,
PREFER_LONGER, // For text fields
UNION, // For lists/sets
INTERSECTION, // For lists/sets
SUM, // For numeric fields
MAX // For numeric fields
}
// Example: Smart article conflict resolution
fun resolveArticleConflict(local: Article, remote: Article): Article {
return Article(
id = remote.id, // Server ID is authoritative
title = if (local.titleModifiedAt > remote.titleModifiedAt) local.title else remote.title,
body = mergeText(local.body, remote.body, findCommonAncestor(local, remote)),
tags = (local.tags + remote.tags).distinct(), // Union of tags
version = remote.version, // Accept server version
lastModified = maxOf(local.lastModified, remote.lastModified)
)
}🚀 Continue to Part 2
We’ve covered the foundational architecture of offline-first apps — the repository pattern, synchronization strategies, and conflict resolution. But building truly robust offline applications requires more.
In Part 2, we dive into:
Multi-layer caching that makes your app feel instant
Network state management that adapts to real-world conditions
Background sync with WorkManager for reliable data synchronization
Edge cases & error handling — the 30+ scenarios that will break your app if ignored
Testing strategies to validate offline behavior
Read Part 2: Caching, Sync, and Edge Cases →

















Couldn't agree more. This deep dive into offline-first principels is excellent. I'd add that managing user expectations around eventual consistency is a constant chalenge.
This complete guide provides excellent insights into offline-first architecture patterns. Very comprehensive and practical!